
訪問介護を正当な理由なく減算にし、次は訪問介護を利用した介護外付けモデルである住宅型有料やサ高住中がやり玉に挙げられる。
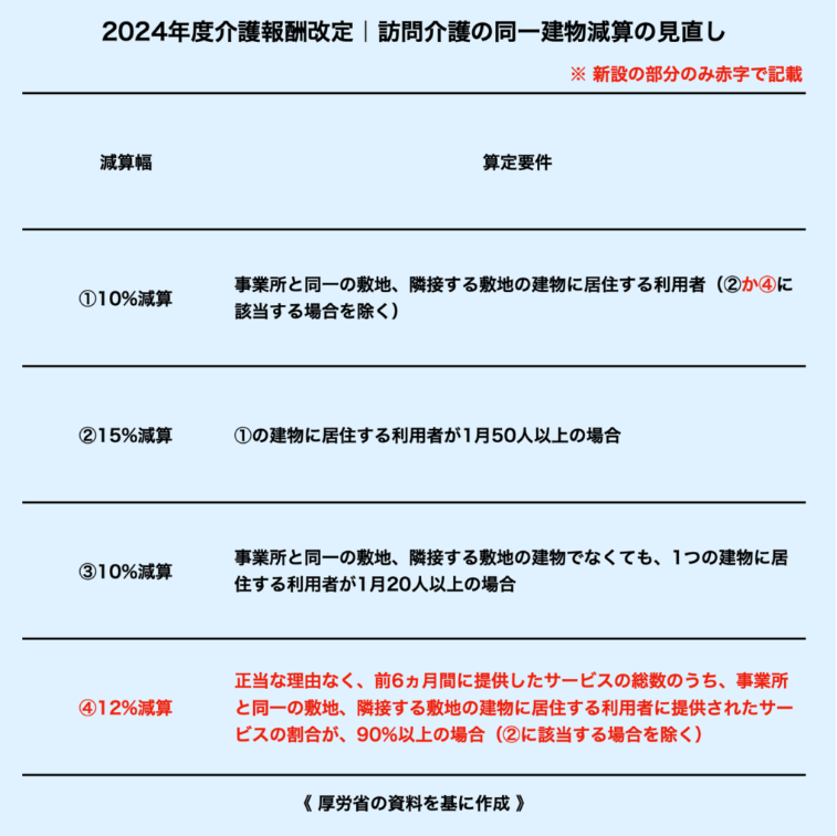
これまでも同一建物減算で利用者が50人以上ということで減算対象となっていたものが、今度は規模の対象にかかわらず、全体の9割以上であれば高い減算、12%減算を適用することに決めた。
これまでも①事業所と同一の敷地、隣接する敷地の建物でなくても、1つの建物に居住する利用者が1月20人以上の場合は10%減算であった。
そして、②同一敷地内、隣接敷地内建物の場合は1月50人以上の場合は15%という縛りがあったのが、③今回は人数の縛りを取って、9割以上の割合でサービスを提供する場合は12%減算となるのである。
整理をすると同一敷地内、同一建物でなくても1つの建物に居住する利用者が20人以上の場合は10%削減され、同一敷地内、同一建物の場合は人数制限にかかわらず、9割以上に対してサービスを提供しておれば12%削減されるということである。同一建物の場合はほぼ10%減算が12%減算へと拡大することになる。50人以上の場合は15%削減されることになるのでそのダメージは大きいと言える。
これでほぼ住宅型老人ホームやサ高住の場合は減算にひっかかることになる。 サ高住を作った際の一体型サービスとは一体何だったのか?つぎはぎらだらけの介護報酬改定は辞めてもらいたい!
更に、これに加えて今回の改定で訪問介護報酬が減額となるというダブルのマイナスとなるのである。施設系サービスをテコ入れし、居宅系サービスを減額する。これが今の政府の方針である。一体、これまでの介護の理念は一体どこにいってしまったのか?
【介護報酬改定】訪問介護の同一建物減算を拡充 4月から 併設・隣接の集合住宅の割合も考慮 具体策決まる JOINT介護のニュース 2024.1.24

22日の審議会(社会保障審議会・介護給付費分科会)で、来年度の介護報酬改定の全容を決定。その中に同一建物減算の要件の厳格化を盛り込んだ。年度内に告示する。 新ルールは以下の通り。これまでは同一の敷地、隣接する敷地の建物に住む利用者の人数が指標だったが、新たに「人数の割合」に基づく評価が導入される。
訪問介護の同一建物減算は、ホームヘルパーらの移動の距離・時間の短さ、業務負担などを考慮して設定されているもの。施策の狙いは、有料老人ホームやサ高住などに住む利用者の給付の適正化だ。
現場の関係者の間では、集合住宅の利用者ばかりを対象とする訪問介護の囲い込みのビジネスモデルを念頭に、「公平性に欠ける」との不満が根強い。
厚労省は今回、同一の敷地、隣接する敷地の建物に住む利用者が50人以上でなくても、全体の9割以上であれば高い減算を適用することに決めた。4月から施行する。







